Research - Mindmaps
- Rebeca Capalnas
- Jan 23
- 2 min read
The foundation of my research and planning starts with understanding the project in its entirety. I created two mindmaps about conventions in Digipaks and Music Videos.
What is a DigiPak?
A digipak is a type of card based packaging commonly used for CDs and DVDs. It is made of sturdy cardboard and features an internal plastic holder designed to hold one or multiple discs.
These discs are securely held in place by plastic trays that are affixed within the digipak. It closely resembles a CD Jewel Case, however it differentiates itself from CD wallets or jackets by incorporating a plastic tray to safeguard the disc. Making it a durable product, popular in the music and film industries.
Digipaks offer many benefits in terms of aesthetic, customisation and eco friendly.
Sustainability → Digipaks are made from some environmentally friendly materials, such as cardboard. This appeals to environmentally conscious consumers and artists who want to promote sustainability.
Compactness → Digipaks are designed to be slim and lightweight, ideal for storage and transport.
Unique Design → Digipacks have a distinctive folding design. It adds a creative touch and space for creative freedom, creating a specific aesthetic that suits the song track

Social Media Pages
The 21st century, in particular the Gen Z generation revolves around social media, whether it is for entertainment, communication, following trends, finding out the newest releases in fashion, music or movies/TV shows
It is at a constant increasing rate, it’s a great tool for artists to make themselves known and to market their albums. It is also a way of interacting with their audience, Instagram has a broadcast channel feature for artists (and users with a public professional account), it's a “direct line” to audiences, allowing artists to create exclusive one-to-many messaging spaces for their followers. These channels enable creators to foster deeper engagement through voice notes, behind the scenes photos and polls without the pressure of a perfectly curated feed. It is more rare, realistic and personal.
What makes an Artist’s Instagram Page Successful
It typically demonstrates:
Strong brand identity
Visual consistency
Clear artist persona
Emotional connection with the audiences
Strategic balance between professional content and authenticity
Regular posting and audience engagement
Content Strategy
High quality visuals
Video usage (reels)
Behind the scenes → share the creative process, such as time lapse videos, it builds connection
Storytelling → share the story behind the artwork to increase engagement
Consistency → post regularly, 3-4 times per week is ideal to keep audience engaged
Cohesive Aesthetic → maintain a consistent, recognizable style or color theme
Engagement & Community
Active interaction → respond to comments and messages to build a loyal community
Networking → engage with other artists
Authenticity → share the ups and downs of the creative journey to create a relatable, human connection
Profile Optimization
Professional Bio → use a clear, concise bio, and a professional photo
Link in Bio → a link bio tool to direct traffic to a website or shop
Growth Tactics
Strategic Hashtags → use relevant, specific hashtags rather than too many generic ones
Collaborations
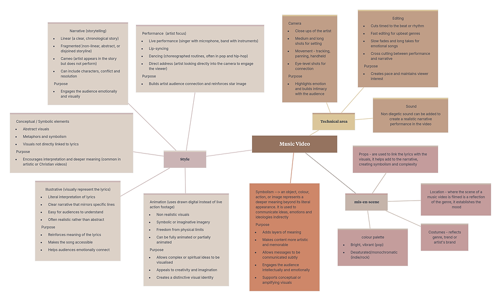
This is a deeper understanding of Music Videos
Music Videos follow recognisable conventions that help audiences identify genre, understand the narrative, and connect with the artist















Comments